Austin Police Oversight

Front Exterior of Austin City Hall

How Many Complaints Were Investigated?

Español

OPO does not investigate complaints. OPO forwards formal complaints to the Austin Police Department (APD) recommending investigation. APD investigates complaints that they deem warrant an investigation.


There are two different types of complaints, internal and external. Internal complaints are complaints that APD initiates; external complaints are complaints that APD receives from the Office of Police Oversight (OPO). OPO performs oversight of investigations into both internal and external complaints.

In 2019, APD investigated 62% of external formal complaints. In 2020, APD investigated 51% of external formal complaints.

2019

In 2019, OPO received 1,353 contacts about potential complaints. Of these, 53 were sent to APD as formal complaints for investigation. Formal complaints are complaints that OPO identifies as having potential policy violations. In 2019, APD investigated 33 of these 53 formal complaints. The remaining 20 complaints were not investigated. In 2019, the most common allegation was rude or unprofessional conduct. Of the 33 complaints that APD did investigate 28 resulted in a sustained policy violation.

2019_Breakdown.original.png

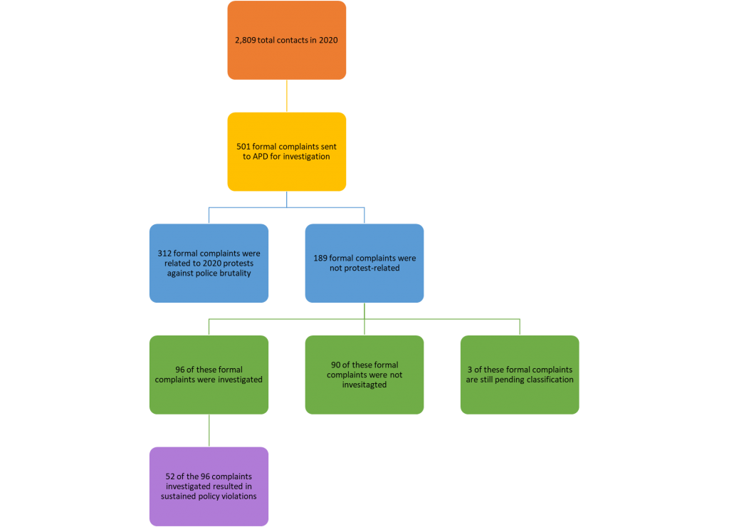
2020

In 2020, OPO received 2,809 contacts about potential complaints. Of these, 501 were sent to APD as formal complaints for investigation. Of the 501 formal complaints, 312 were about alleged officer conduct during the 2020 protests.

The remaining 189 that were sent to APD as formal complaints for investigation were not protest related. Of the 189, only 96 were investigated. There were 90 complaints APD did not investigate. There are 3 complaints still pending classification. The phrase “pending classification” means that APD has not yet determined whether it will investigate the complaint. In 2020, the most common allegation was rude or unprofessional conduct. Of the 96 complaints that APD did investigate 52 resulted in a sustained policy violation. Complaints stemming from the 2020 protests are not included.

updated_chart_2 breakdown 2020 .original.png
table 2019 and 2020 complaints.original.png